信件公示

标题: 关于《岳阳市犬类动物管理办法》的通知(岳政发[2003]24号)的更新和建议
来信人: 岳阳人
来信时间: 2019-06-08 15:53:17
内容:

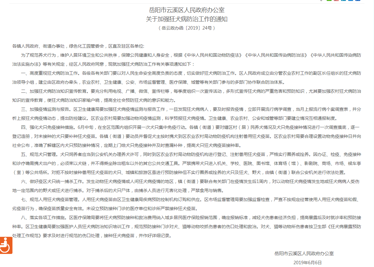
尊敬的领导好,附件1中为2003年岳阳市政府办公室下发的犬类管理办法,附件2为岳阳市云溪区犬类管理通知,对比之下个人提供以下建议:

1、云溪区的通知更具有操作性(详尽、贴近生活),不是大而广。

2、16年前的相关规定是否应该评估后更新,时代在发展,规定应更加贴近生活、更加具有操作性。

3、同理可证明其他的贴近民众生活的相关规定过了十年以上的是否需要评估更新。根据经验地方的规定比上面的规定更加严格,但是可行性、便捷性、大众是否都支持的措施或者办法是否要与时俱进。谢谢。

谢谢,近日全国发生各种犬类伤人是事件对大家是个提醒。本人是支持合理合法的养狗,但是放任狗到处跑 可能伤人的情况应该加重处罚。谢谢,祝端午安康。


附件1:uploadfiles/201906/20190608154330255.png

附件2:uploadfiles/201906/20190608154339784.png

受理回复

回复部门: 市农业农村局
回复时间: 2019-06-28 15:27:54
回复内容:

网民朋友:

您好!您关于“岳阳市犬类动物管理办法”建议信我局已收悉,现经相关科室核实处理后,回复如下:

1.2003年岳阳市政府办公室下发的《岳阳市犬类动物管理办法》依据《岳阳市人民政府关于公布规范性文件清理结果的决定》(岳政发[2008]34号)已失效。

2.6月21日,市政府已组织相关职能部门召开调研会议,将会有新办法出台。市农业农村局主要负责犬类的免疫和登记工作。

特此回复

再次反馈: 农业农村局: 你们好,贵局已6月21日召开了调研会议,请问新办法出台的 时间表 有没。此类规定涉及到的人员广,而且矛盾较为突出,兼顾两方利益和社会大局理应尽早出台。谢谢。
反馈时间:2019-07-01 09:18:06
再次回复:

网民朋友:

您好!您的再次来信我局已收悉。6月21日,是市政府组织召开的调研会议,您所咨询的事项不属于我单位职责范围内。
特此回复
回复部门:市农业农村局
回信时间:2019-07-10 17:52:39
信件回复 满意度调查 查看满意度调查汇总 >>

回复内容评价:

(非常满意)

回复速度评价:

(非常满意)